Function Calling
In most documents, it's mentioned that CPU just executes the instructions one by one. But how does the CPU handle function calls?
When a function is called, the CPU needs to do the following:
- Save the current execution context (for example, registers, program counter) onto the stack.
- Jump to the function's code location.
- Execute the function's code.
- Restore the previous execution context from the stack when the function returns.

Stack in Native Executionβ
Stack is region in the process's memory space. This is just the regular stack and frame data structure.
It just executes instructions in the native code. This code manages stacks and ensures native code access stack memory with correct offsets from RBP and RSP registers.
Registers Usedβ
RBP - Base Pointer Register: Points to the base of the current stack frame. RSP - Stack Pointer Register: Points to the top of the current stack frame.
These are nothing but memory addresses in the process's memory space.
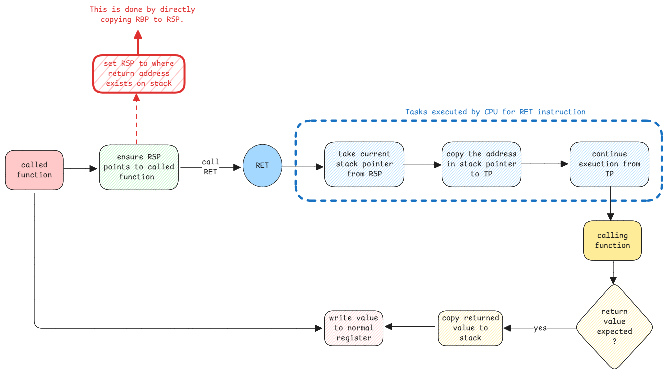
Function Call Instructionsβ
CALL - Calls a function. This includes pushing the current code address to the stack and set IP to new function's code address.
RET - Returns from a function. This involves popping the return address off the stack and jumping back to that address.
RET at native level is only about returning control to previous code address where it was left.
It's not about returning value.
The returned value is stored at a CPU register which the calling method knows. It's the responsibility of the called method later copy it from the register to stack.
Ensuring Stack Balanceβ
Whenever a function is called, it's the responsibility of the native code to ensure the stack is cleared. Which means, when CPU encounters the return statement, CPU will copy the address in RBP to RSP which effectively clears the stack frame of the function.