File Descriptor
File descriptor is an integer that uniquely identifies an opened file or other I/O resource within a process. It's used by the kernel to manage access to files, devices, pipes (inter process communication), sockets( network communication) etc.
Essentially, anything that can be "opened" for I/O operations.
C Structures
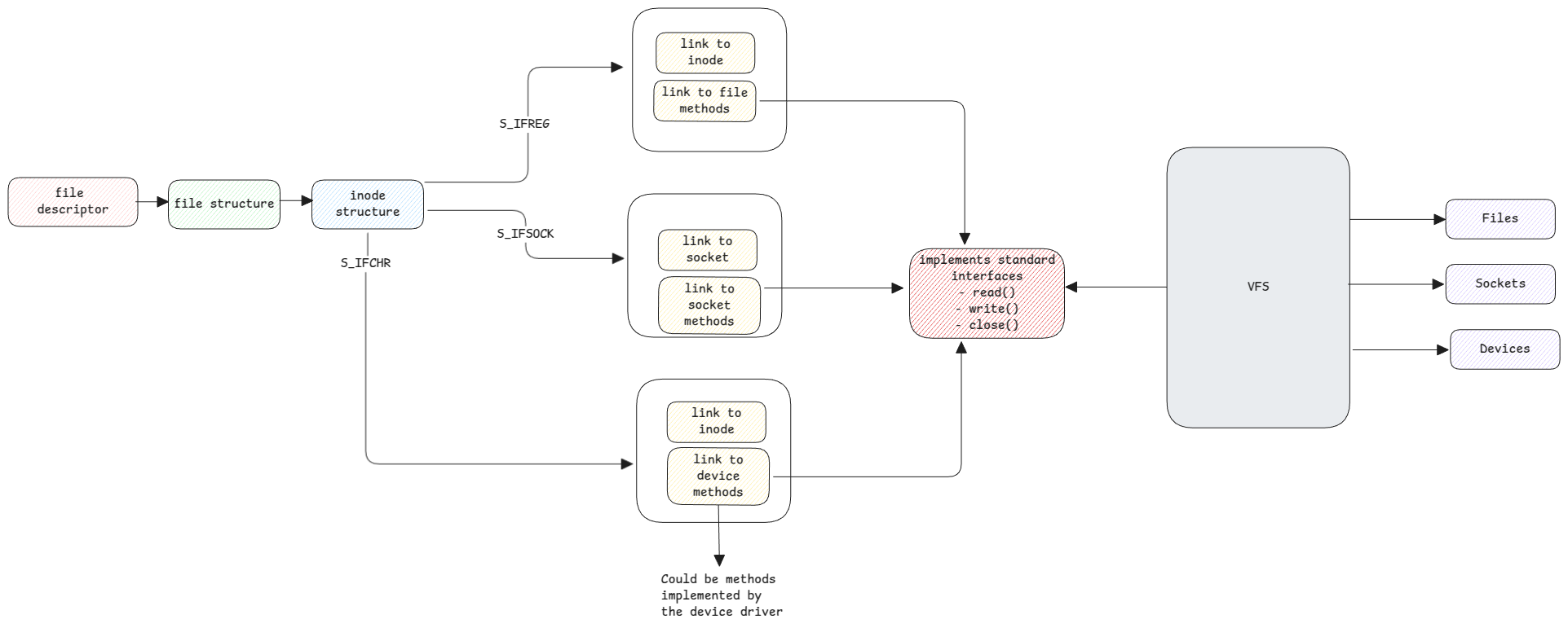
Every thread/process has task_struct. This structure has a pointer to files_struct and this is nothing but the file descriptor table.
This file descriptor table is just a map of file descriptor ID and the pointer to corresponding file structure.

The file structure represents an open file. It's also called the open file description. It has pointers to the corresponding inode structure and also pointers to different operations that can be executed on it.
A same file can have multiple instances of file structure if it's opened multiple times. This is useful when multiple processes want to access the same file from different offsets.
This file structure then contains all necessary information such as the device's major number, minor number, file location, file operations, permissions and also the pointer to inode structure of the this file.
File descriptor are C objects created by kernel and remain in it's memory. Only for uniformity sake, these values are also written to the file system under /proc.

This why closing a file is important from userspace applications. Otherwise the file descriptors remain open and will consume memory.
Sockets
File descriptors aren't just for actual files. It's also used for sockets. Similar to how we use open method to get the file descriptor of a file, we use socket() method to get the file descriptor of a socket.
In case of sockets, the inode structure has information about the source IP, source port, destination IP, destination port, protocol, etc. Both the client and server socket file structures need this information.
Even though sockets are treated as another file but network devices aren't treated as block or character device. This is because network adapters work completely different and use packets to communicate.
Device Files
These are files in /dev directory. They don't contain any data. It only contains the major and minor number in its meta data which defines the device driver that handles the underlying device.
This will include character files such as keyboards, mouse, printers, terminals, etc. and also block devices such as hard disk, RAM, CD/DVD, USB, etc.
More information can be found at virtual file systems.
For writing/reading to any device, the writing or reading is always routed via the device located in /dev. VFS uses the major and minor number from there to get the corresponding device driver to execute methods on the underlying device.
Device Drivers
Any device driver must implement certain API methods defined by the kernel. For communication across devices, the same API methods are called by userspace/kernel applications.
These are the methods then invoked by VFS.